Mean Well ELG-100-24D2 Bruksanvisning
Mean Well
LED-driver
ELG-100-24D2
Les nedenfor 📖 manual på norsk for Mean Well ELG-100-24D2 (7 sider) i kategorien LED-driver. Denne guiden var nyttig for 32 personer og ble vurdert med 4.8 stjerner i gjennomsnitt av 16.5 brukere
Side 1/7

Installation Manual
Type:LED Power Supply
(Families:AP, CEN, CLG, ELG, ELN, GSC, HBG, HLG, HLN, HLP, HSG, HVG, LCM, LP, LPF, PLC, NPF, OWA, PCD,
PLC, PLD, PLM, PLN, PLP, PWM, ULP)
Introduction
The LED power supply is a dedicated LED driving device that delivers a constant current/voltage or generates an
adjustable current controlled by an external dimmer to LEDs. Depending on its types or design concept, some of
them not only have PFC capability but also can be located in a harsh environment such as dusty, humid places.
Mean Well’s LED power supplies include metal case, plastic case, and PCB types.
Installation
(1)Before commencing any installation or maintenance work, please disconnect the power supply from the utility.
Ensure that it cannot be re-connected inadvertently!
(2)Keep proper ventilation around the unit and do not stack any object on it. Also a 10-15 cm clearance must be
kept when the adjacent device is a heat source.
(3)Mounting orientations other than standard orientation or operate under high ambient temperature may
increase the internal component temperature and will require a de-rating in output current. Please refer to
the specification sheet to receive the optimum mounting position and information about the de-rating curve.
(4)Current rating of an approved primary /secondary cable should be greater than or equal to that of the unit.
Please refer to its specification.
(5)For LED power supplies with waterproof connectors, verify that the linkage between the unit and the lighting
fixture is tight so that water cannot intrude into the system.
(6)For dimmable LED power supplies, make sure that your dimming controller is capable of driving
these units. For ELN series, either “D” or “P” type, require 40mA each unit; for those with “3 in 1” dimming
function, e.g. HLG and LPF series, require 0.15mA each unit.
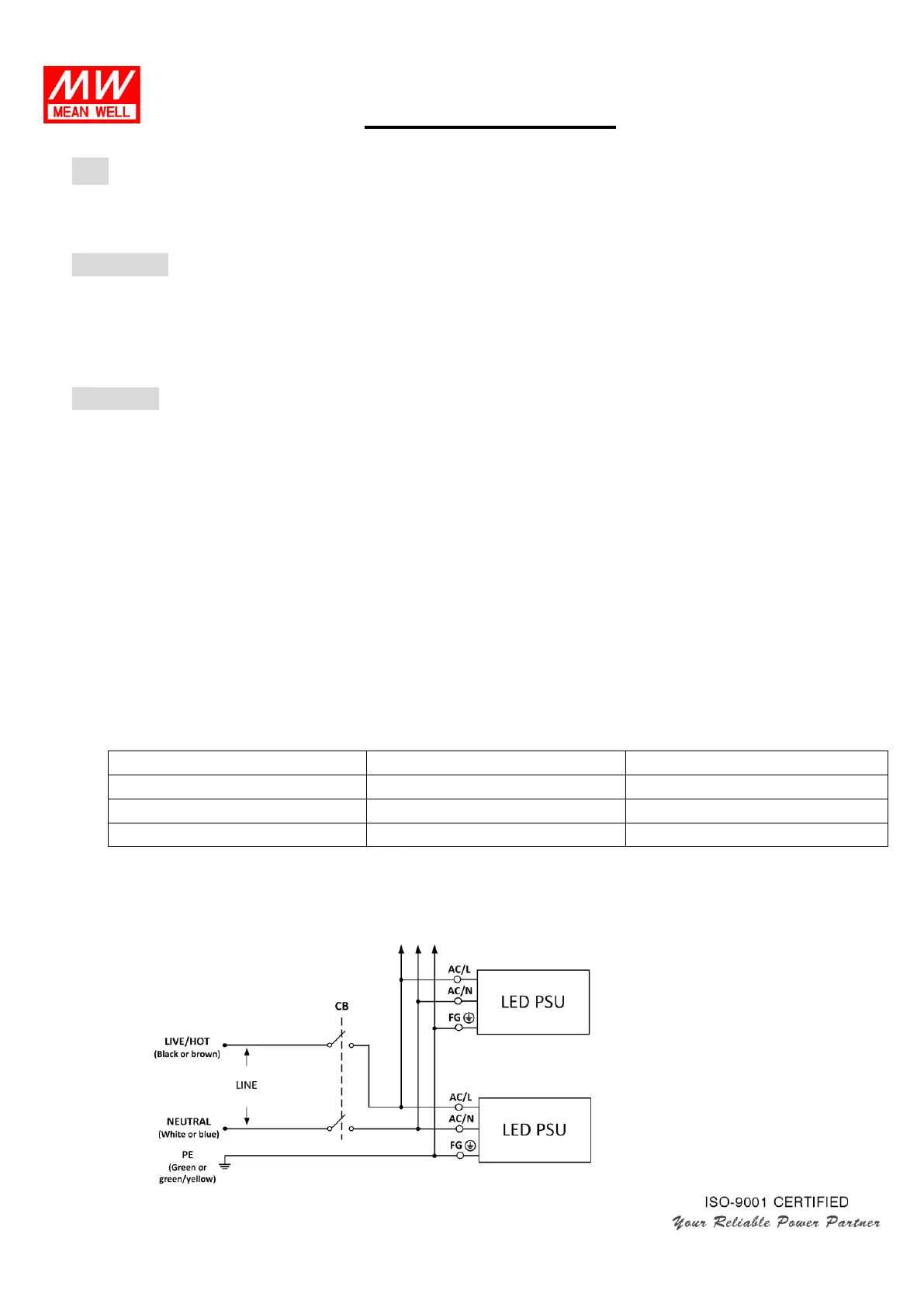
(7)Wiring: The wire color will vary by country, please refer to the table below.
North America
European Harmonized
Live and ACL
Black
Brown
Neutral and ACN
white
Blue
PE and FG (Class I only)
Green
Green/yellow
(a)Connect the FG wire (green or green/yellow) of the LED power supply to PE (green or green/yellow), this
step can be skipped when the unit is marked class II, ungrounded.
(b)Connect the ACL wire (black or brown) of the LED power supply to Live (black or brown).
(c)Connect the ACN wire (white or blue) of the LED power supply to Neutral (white or blue).
Produkspesifikasjoner
| Merke: | Mean Well |
| Kategori: | LED-driver |
| Modell: | ELG-100-24D2 |
| Vekt: | 860 g |
| Bredde: | 63 mm |
| Dybde: | 199 mm |
| Høyde: | 35.5 mm |
| Utgangseffekt: | 100 W |
| Utgangsstrøm: | 24 V |
| AC-inngangsspenning: | 100 - 305 V |
| Bærekraftsertifikater: | RoHS |
| Internasjonal beskyttelses (IP)-kode: | IP20 |
Trenger du hjelp?
Hvis du trenger hjelp med Mean Well ELG-100-24D2 still et spørsmål nedenfor, og andre brukere vil svare deg
LED-driver Mean Well Manualer
23 Oktober 2025
23 Oktober 2025
23 Oktober 2025
23 Oktober 2025
23 Oktober 2025
23 Oktober 2025
23 Oktober 2025
23 Oktober 2025
23 Oktober 2025
23 Oktober 2025
LED-driver Manualer
Nyeste LED-driver Manualer
23 August 2025
23 August 2025
4 August 2025